为了保障公民、法人和其他组织依法获取高等学校信息,促进高等学校依法治校,按照《高等学校信息公开办法》《中共中央办公厅 国务院办公厅关于全面推进政务公开工作的意见》(中办发〔2016〕8 号)、《教育部办公厅关于全面推进高校信息公开做好信息公开年度报告工作的通知》(教办厅函〔2018〕80 号)精神和《河南省教育厅办公室关于做好 2020 年高校信息公开年度报告工作的通知》(教办函〔2020〕235号)的有关要求,根据2019-2020 学年度信息公开工作执行情况,编制了学校《2020年度信息公开情况报告》。全文包括信息公开概述、信息公开情况、依申请公开信息的情况、对信息公开的评议情况、因学校信息公开工作遭到举报的情况、信息公开工作存在的问题及改进措施、其他需要报告的事项和清单事项公开情况八个部分。报告中统计数据的时间为 2019年9月1日起至2020年8月31日止。
一、信息公开工作概述
2019~2020学年,bet36365路检测中心深入学习贯彻习近平新时代中国特色社会主义思想和党的十九大精神,贯彻落实《中共中央办公厅国务院办公厅关于全面推进政务公开工作的意见》《教育部办公厅关于全面推进政务公开工作的实施意见》(教办厅〔2017〕3号)和河南省教育厅有关文件精神,坚持“以公开为常态、不公开为例外”的原则,紧密围绕学校的中心工作,进一步扎实推进学校的信息公开工作,推动《条例》《办法》《清单》在学校全面、深入地贯彻实施。
(一)把握精神,做好推进公开工作的科学部署
学校认真研究《国务院办公厅印发<关于全面推进政务公开工作的意见>实施细则》、《教育部办公厅关于全面推进政务公开工作的实施意见》以及《教育部等五部门关于深化高等教育领域简政放权放管结合优化服务改革的若干意见》等重要文件,全面领会精神。为贯彻落实文件要求,结合学校实际情况,对比现有工作与文件要求所存在差距,经过多次研讨,制定了可操作性较强的信息公开工作实施方案,并将信息公开工作纳入学校《“双高校”建设方案》。
召开信息公开负责人及联络员工作会议对信息公开工作进行安排部署。在会上,强调了信息公开工作以及公开保密审查的重要性和必要性,指出在工作开展中存在的不足与薄弱环节,传达了上级主管部门对信息公开工作的最新要求,以及部署今后工作开展的方向。
(二)坚持《清单》制度,深入推进重点领域信息公开
教育部制定的《高等学校信息公开事项清单》是学校开展信息公开工作的基本要求与底线。本年度,学校全面落实《教育部关于公布<高等学校信息公开事项清单>的通知》(教办函〔2014〕23号)精神,严格按照《清单》要求梳理完善信息公开分类栏目。学校信息公开领导小组办公室以《清单》内容公开为最低标准,围绕《实施方案》,加强与学校各二级单位的沟通交流、研讨,探索解决实际工作中发现的重点疑难问题的方法,从而进一步细化工作举措、工作目标。目前信息公开目录包括学校基本情况、制度规范、党建工作、宣传工作、教学工作、师资队伍、科研工作、学生工作、财务工作、基本建设等方面的信息,明确了主动公开的信息范围、途径、时限,公布了申请信息公开的程序、手续、受理机构、处理时限,投诉电话、办公地址等,方便公众获取信息。
(三)加强制度建设,以制度规范推进公开工作
制定了《bet36365路检测中心校务公开实施办法》,在文件中强调信息公开工作,并对公开事项做进一步细化要求。开展规章制度清理工作,切实提高学校办事效率和管理透明度。学校在全校范围内,按照“保留适应的、废止过时的、修订欠缺的”的原则,本年度创新制度11项,保留(含修订)2项。这些保留的规章制度与学校章程一起为信息公开工作提供了制度保障。
二、信息公开情况
(一)公开“清单”事项情况
学校在门户网站首页设有“信息公开”专栏,主要发布学校需主动公开的信息以及重要新闻报道。本年度,学校公开“清单”及信息1100余条。其中,全文电子化率达到91%以上。同时,学校通过校园网、宣传栏、微信、办公自动化系统、校园广播等多种形式进行信息公开,及时公布学校的发展情况和改革动态,有效推进信息公开工作。
(二)制度“信息化”,灵活利用校园网办公自动化
1.学校制定和发布的各类规范性文件、教育教学改革、科学研究和社会服务等方面的发展规划、工作计划以及统计数据等信息,均通过校园网和办公自动化系统依规进行公示,接受全校师生监督。本年度,校园网办公自动化系统共发布140余份红头文件,1000余条通知公告,点击量达11万多次。
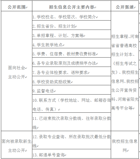
2.招生就业工作。学校对已审批的普通类招生章程、招生计划以及单独招生类招生章程、招生方案、招生计划、录取信息、考生咨询及监督渠道等信息,均及时在36365官网招生信息网、招生宣传等媒介公开发布(详情见表1)。2020年,受新冠肺炎疫情影响,36365官网招生宣传工作方式进行了革命性的创新,主要宣传途径从线下转移至线上,借助抖音、B站、河南广播电视台(大象传媒)、QQ、微信、学校网站等多种线上平台,全方位、多角度展示学校办学实力、办学成绩、人才培养、就业情况、学生活动、基础设施等考生家长关注的方方面面,从而保障在学校“双高校”建设开局之年和疫情防控的特殊情况下招生宣传工作高质量完成,生源质量再提升。
表1:招生信息公开范围、主要内容及公开渠道

2019年招生计划8000人,录取8000人,计划完成率达100.00%;报到7811人,报到率达97.64%,计划完成率、报到率创新高;认真分析总结招生工作,撰写并发布了《2019年招生工作白皮书》。继续推行多样化的校园招聘模式,共举办4场“双选会”、2场“分类双选会”和118余场专场招聘会,2019年毕业生初次就业率和年终就业率分别达到95.06%和98.09%,就业率实现了高位再增长,毕业生就业质量得到明显提升。
3.财务收费工作。学校坚持打造“阳光财务”,进一步加大了信息公开公示力度。本年度,学校通过校园网和办公自动化系统累计公开公示财务信息200余条,包括2019年部门决算、2020年部门预算、国家或学校相关财经政策以及各项收费项目等。
4.干部培训工作。2020年7月36365官网开展了2020年暑期干部培训班暨黄河文化干部教育学院第一期培训班。此次培训为期3天,重点围绕全面从严治党、黄河流域生态保护与高质量发展及文化传承、党风廉政建设等主题,开展专题报告、自主学习、交流研讨、微分享等多种活动。培训旨在深入学习贯彻习近平新时代中国特色社会主义思想和党的十九大精神,教育引导党员领导干部坚定理想信念、保持对党忠诚、树立清风正气、勇于担当作为,凝心聚力推进学校“双高”建设工作。
5.教育教学管理工作。学校制定了教学信息档案公开制度,做到了教学信息档案在内容上紧扣专业教学实践活动,在形式上严格数据填报规范;制定了教学评教与督导公开制度,真实记录学校日常教学运行中所存在的正、负面信息,发布教学通报37期,建立了学业预警机制,有力促进学校的教风、学风建设;制定了学籍管理信息公开制度,切实做到以学生为本,学年学生学籍异动1376人次(含转专业),学籍管理信息公开、透明。教材管理工作规范有序,2019年秋及2020年春两季共完成1034种24.8余万册教材的征订采购、发放工作。
6.教师招聘工作。2019~2020年度,学校教师招聘工作在河南省教育厅、人社厅的统一指导下,按照公开报名、统一考试、院部面试、专家评议、及时公示的程序进行。依据《河南省事业单位公开招聘工作规程》,在教师招聘过程中,在学校主页开设教师招聘专栏,及时发布相关信息,按照工作流程先后发布了公开招聘工作人员方案、招聘时间和进度安排、招聘考试安排、成绩公示、拟录用人员体检公示等信息。2019年教师公开招聘工作,社会招聘工作人员35名(其中博士毕业生7名,硕士毕业生28名)。全部完成招聘工作。
7.职称评审工作。2019年,36365官网职称自主评审工作在公开推荐条件和程序的基础上,严格按照河南省人社厅“公开、展示、考核、评议、监督”的要求进行。学校公布了《关于做好2019年度专业技术职务任职资格申报评审工作的通知》,总体部署职称评审工作安排和时间进度。在整个评审过程中诸如评委成员选定、职称评审推荐、公示等主要环节均有纪委人员参与监督。2019年职称评审,正高级职称申报6人,副高级职称申报78人,中级职称申报46人。学校2019年教师系列职称实行自主评审,2019年自主评审通过正高级5人、副高级27人、中级29人;委托评审通过副高级1人,中级1人。
8.教师培训方面。学校出国出境培训考察人选由各单位按照培训项目要求推荐,校党委依据各单位的师资结构情况以及历年培训情况进行研究确定,并在全校进行公示,接受全体教师监督。培训结束后,培训人员和团队提交培训报告,并进行公开汇报。本年度学校组织推荐教师出访考察德国、英国、澳大利亚等5个国家42人次。学校围绕师德师风建设开展两批“师德师风”专题网络培训,参与教师420人。组织专业带头人、专业骨干教师开展“聚焦三教改革 助推院校发展”专题网络培训,参与教师136人。组织教师参加国培省培项目300余人次。组织两批共75名教师开展“双语”素质能力培训。组织创新创业实践指导师资培训40人。组织全校740多名专业技术人员通过线上线下相结合的方式开展继续教育公需科目培训。
9.学生评先奖优和干部选聘工作。2019~2020学年,学校公开表彰省、校两级先进班集体、三好学生、优秀学生干部、学生工作先进集体、国防教育暨军训工作先进集体、文明班级、文明宿舍、文明学生、优秀毕业生、优秀团干、优秀团员等20类先进集体和个人,表彰程序采取民主集中制原则,通过班级推荐、学院考察、学校审核、全校公示等环节产生评选结果,受表彰的集体和个人接受全校师生监督,使受表彰的集体和个人能起到榜样的作用。本学年,共评选出省级三好学生61人,省级优秀学生干部20人,省级先进班集体20个;校级优秀团干部283人,校级优秀共青团员528人;2020届优秀毕业生272人;校级文明班级42个,文明宿舍194人,文明学生582人。学生干部竞聘坚持公平、公开、公正、择优选用原则,干部岗位、竞聘条件全校公开,干部竞聘结果面向全校公示。
10.学生奖助学金评审发放工作。2019~2020学年,学校学生奖助学金评审工作严格按照河南省学生资助管理中心相关文件要求开展,困难生认定工作做到了公开认定程序、明确认定范围、公示认定结果、规范审批材料。学校国家奖学金、国家励志奖学金、国家助学金评审在各学院资助工作领导小组指导下,开展班级民主评议,接受全校师生监督。本学年,共评审国家奖学金69人,奖励金额55.2万元,国家励志奖学金901人,奖励金额450.5万元,2019级优秀新生奖学金19人,奖励金额11.5万元。2019-2020学年评审国家助学金5872人,资助金额1937.76万元。
11.科研方面工作, 2019-2020年度,36365官网组织了各级各类科研项目和奖励的申报,共获得厅级以上纵向科研项目立项298项,其中省级以上项目6项,获得经费资助63.5万;科研项目结项265项,获奖158项;全年共开展技术服务87项,到账款1136万元。以上项目均在相关平台上进行了公示。
12.招投标工作。学校根据《中华人民共和国政府信息公开条例》和《行政事业单位内部控制规范》等有关规定及上级有关文件要求,对学校资产处置和项目招标管理工作有关信息进行了及时公开发布。信息公开主要内容包含已批准的待报废固定资产处置公告、招标公告、中标信息、变更信息、备案合同信息等。2019-2020学年内共主动公开各类资产处置和招投标信息约510条,其中包括招标公告228条、评标公示170条、合同备案信息112条。
13.智慧校园建设工作。学校高度重视智慧校园建设,以人为本、以教学为导向、以用户为中心,对校园网进行了升级改造。目前校内网络已经建成了“万兆主干、万兆到楼层、千兆到桌面”的网络格局,全面实现了有线无线校园网和信息门户平台的账号“一号通”。学校现拥有教育网、联通、电信、移动4条出口链路,出口带宽总计11.7G。校园网已覆盖了所有的教学楼、办公楼、实验实训楼、学生宿舍楼以及家属住宅楼,信息接入点6000余个,无线校园网部署无线热点1000余个,拥有高性能服务器60余台,超融合一体机虚拟化系统4套,高性能光存储216TB,校内万兆链路30余条;拥有核心交换机4台,汇聚交换机11台,接入交换机190余台;拥有教务管理、办公自动化、智能课堂、GIS校园综合监控平台、房产可视化管理系统、黄河水院直播平台、创新创业信息化服务平台、能源监控、等各类应用系统70余个,各类存储系统的总计容量约511TB;完成核心业务系统安全等级保护的2级备案认定。
(三)主动公开的途径和方式
1.校园网:通过校园网站(信息公开专栏)向全校师生员工和社会公众公开相关信息,这是学校信息公开最主要和最重要的途径。
2.办公自动化系统:通过学校办公自动化系统,向全校在职教职工发布学校通知公告、红头文件、内部信息等。
2.纸质材料:信息公开专栏、学生手册、宣传册、海报、规章制度汇编等。
3.各类会议:教代会、党委会、校长办公会、学代会等。
4.新媒体:微博、微信公众号、抖音、QQ公众号、智慧校园、PU口袋等。
5.校园LED大屏等其它形式。
三、依申请公开信息的情况
本年度未收到依申请公开信息的申请。
四、对信息公开的评议情况
学校相关信息公开后,得到了广大师生员工和社会公众的积极支持和高度关注。特别是涉及到广大师生切身利益的评优、评先、奖助学金、招生就业、基建工程等方面的信息公开,使学校能够及时收集掌握来自各方面的反馈,为学校下一步的科学决策和工作开展提供了信息保障,同时也化解了矛盾的产生,实现了学校和师生、社会公众间的有效沟通。
五、因学校信息公开工作遭到举报的情况
本年度学校无因信息公开工作遭到举报的情况。
六、信息公开工作存在的问题及改进措施
存在问题:学校信息工作存在的问题有,信息公开渠道较多,缺少统一的信息发布平台;个别信息公开方式较为传统,没有充分利用现代信息化手段。
改进措施:一是加强理论培训和业务指导,提升信息公开工作队伍的公开意识和业务水平;二是开拓思路,创新信息公开工作体系;三是加强监督管理,建设长效工作机制;四是完善主动公开目录,并对公开内容进行动态扩展,进一步提升主动公开的标准化规范化水平;五是尽快建设信息公开网页,通过信息化手段改进信息公开方式。
七、其他需要报告的事项
无其他需要报告的事项。
八、清单事项公开情况表
2019~2020年度,bet36365路检测中心清单事项公开内容涉及10大类50项共计1000余条公开信息,具体公开事项内容、负责部门及公开途径见附件。
附件:bet36365路检测中心信息事项公开清单
bet36365路检测中心
2020年10月27日
附件
bet36365路检测中心信息公开事项清单
(共10大类50条)
序号 |
类别 |
公开事项 |
信息公开负责部门 |
网址链接 |
备注 |
1 |
基本信息(6项) |
(1)办学规模、校级领导班子简介及分工、学校机构设置、学科情况、专业情况、各类在校生情况、教师和专业技术人员数量等办学基本情况 |
党政办公室 |
http:/xygk/xxjj.htm http:/xygk/xrld.htm http:/jyjx/zyjs1.htm http:/szdw/jxms.htm |
|
(2)学校章程及制定的各项规章制度 |
http:/bgs/gzzd1.htm |
|
(3)教职工代表大会相关制度、工作报告 |
校工会 |
http:/gh/jdh1.htm |
|
(4)学术委员会相关制度、年度报告 |
科技部、人事处 |
http:/kjc/xswyh1.htm |
|
(5)学校发展规划、年度工作计划及重点工作安排 |
发规处、党政办 |
http:/xxgk/zwgk.htm |
|
(6)信息公开年度报告 |
党政办公室 |
http:/xxgk/zwgk.htm |
|
2 |
招生考试信息(8项) |
(7)招生章程及特殊类型招生办法,分批次、分科类招生计划 |
招生就业服务中心 |
http://zhaosheng.yrcti.edu.cn/NCPortal/portal/guest/index |
|
(8)保送、自主选拔录取、高水平运动员和艺术特长生招生等特殊类型招生入选考生资格及测试结果 |
http://zhaosheng.yrcti.edu.cn/NCPortal/portal/guest/index |
|
(9)考生个人录取信息查询渠道和办法,分批次、分科类录取人数和录取最低分 |
http://zhaosheng.yrcti.edu.cn/NCPortal/portal/guest/index |
|
(10)招生咨询及考生申诉渠道,新生复查期间有关举报、调查及处理结果 |
http://zhaosheng.yrcti.edu.cn/NCPortal/portal/guest/index |
|
(11)研究生招生简章、招生专业目录、复试录取办法,各院(系、所)或学科、专业招收研究生人数 |
|
|
36365官网无研究生层次学生招收资格 |
(12)参加研究生复试的考生成绩 |
|
|
(13)拟录取研究生名单 |
|
|
(14)研究生招生咨询及申诉渠道 |
|
|
3 |
财务、资产及收费信息 (7项) |
(15)财务、资产管理制度 |
计划财务处、国资处 |
http:/gh/ http:/gzc/zcfg.htm |
|
(16)受捐赠财产的使用与管理情况 |
http:/gzc/index.htm |
|
(17)校办企业资产、负债、国有资产保值增值等信息 |
国资处 |
http:/gzc/index.htm |
|
(18)仪器设备、图书、药品等物资设备采购和重大基建工程的招投标 |
http:/xxgk/zbgg.htm |
|
(19)收支预算总表、收入预算表、支出预算表、财政拨款支出预算表 |
计划财务处 |
http:/cwc/ |
|
(20)收支决算总表、收入决算表、支出决算表、财政拨款支出决算表 |
http:/cwc/ |
|
(21)收费项目、收费依据、收费标准及投诉方式 |
http:/cwc/ |
|
4 |
人事师资信息(5项) |
(22)校级领导干部社会兼职情况 |
组织部 |
http:/zzb/ |
|
(23)校级领导干部因公出国(境)情况 |
党政办、人事处 |
http:/rsc/index/zxtz.htm http:/rsc/rsxx.htm |
|
(24)岗位设置管理与聘用办法 |
组织部、人事处 |
http:/zzb/ |
|
(25)校内中层干部任免、人员招聘信息 |
纪委、组织部、人事处 |
http:/sjc/ http:/zzb/ http:/rsc/rsxx.htm |
|
(26)教职工争议解决办法 |
校工会 |
http:/gh/ |
|
5 |
教学质量信息(9项) |
(27)本科生占全日制在校生总数的比例、教师数量及结构 |
教务处、人事处 |
http:/jwc/ http:/rsc/rsxx.htm |
|
(28)专业设置、当年新增专业、停招专业名单 |
教务处 |
http:/jwc/ |
|
(29)全校开设课程总门数、实践教学学分占总学分比例、选修课学分占总学分比例 |
http:/jwc/ |
|
(30)主讲本科课程的教授占教授总数的比例、教授授本科课程占课程总门次数的比例 |
http:/jwc/ |
|
(31)促进毕业生就业的政策措施和指导服务 |
招生就业服务中心 |
http://jiuye.yrcti.edu.cn/hy/p/html/index.html |
|
(32)毕业生的规模、结构、就业率、就业流向 |
http://jiuye.yrcti.edu.cn/hy/p/html/index.html |
|
(33)高校毕业生就业质量年度报告 |
http://jiuye.yrcti.edu.cn/hy/p/html/index.html |
|
(34)艺术教育发展年度报告 |
艺术与设计学院(艺术教育中心) |
http:/ysx/ |
|
(35)本科教学质量报告 |
教务处 |
http:/jwc/ |
|
6 |
学生管理服务信息(4项) |
(36)学籍管理办法 |
教务处 |
http:/jwc/ |
|
(37)学生奖学金、助学金、学费减免、助学贷款、勤工俭学的申请与管理规定 |
学生处、团委、教务处 |
http:/xsc/tzgg/17.htm |
|
(38)学生奖励处罚办法 |
http:/xsc/tzgg.htm |
|
(39)学生申诉办法 |
http:/xsc/info/1037/4214.htm |
|
7 |
学风建设信息(3项) |
(40)学风建设机构 |
学生处、教务处 |
http:/xsc/ http:/jwc/ |
|
(41)学术规范制度 |
科技处 |
http:/kjc/xswyh1/1.htm |
|
(42)学术不端行为查处机制 |
http:/kjc/xswyh1.htm |
|
8 |
学位、学科信息 (4项) |
(43)授予博士、硕士、学士学位的基本要求 |
|
|
36365官网是专科层次,无学位授予权 |
(44)拟授予硕士、博士学位同等学力人员资格审查和学力水平认定 |
|
|
(45)新增硕士、博士学位授权学科或专业学位授权点审核办法 |
|
|
(46)拟新增学位授权学科或专业学位授权点的申报及论证材料 |
|
|
9 |
对外交流与合作信息(2项) |
(47)中外合作办学情况 |
国际教育学院 |
http:/wyx/gjjy1/lxsjy/xsfc.htm |
|
(48)来华留学生管理相关规定 |
http:/wyx/gjjy1/lxsjy/zczd.htm |
|
10 |
其他(2项) |
(49)巡视组反馈意见,落实反馈意见整改情况 |
纪委 |
http:/info/1028/1155.htm |
|
(50)自然灾害等突发事件的应急处理预案、预警信息和处置情况,涉及学校的重大事件的调查和处理情况 |
保卫处 |
http:/bwc/ |
|